- qy18vip千亿体育
- 版本:v3.3.5
- 类别:理财
- 大小:362984KB
- 时间12月02日
qy18vip千亿体育:这笔扣费,年内取消!
不知道小伙伴有没有过
“被”App自动续费的经历
前段时间,有网友爆料
偶然清算支付账单
才发现有多种“自动续费”扣款

01
开通一时爽
续费套路深
在某投诉平台上,关于
APP自动续费的投诉多达六万多条
多数用户表示,部分APP在自己
不知情或是长期没有使用的情况下
进行了自动扣费

部分App以“免费开通会员”
“一分钱体验7天会员”等为噱头
吸引用户开通会员后
却在退订续费服务上设置诸多障碍
让消费者退订如入迷宫

最近,针对这些问题
官方出手了!

02
提前3天就自动扣费?
哔哩哔哩被点名
近日
上海消保委调查了
12款APP自动续费的时间节点
qy18vip千亿体育发现个别APP竟然提前3天就扣费了?!

B站作为提前3天扣费的“典型”
还冲上了热搜榜第一
▼
上海市消保委认为
很多消费者因为
追一部剧 、看一部电影、
或者不小心而付费成为会员qy18vip千亿体育
本质上属于“会员月卡族”
可能并没有成为长期会员的意愿
提前3天就扣费的做法
一定程度上违反了自愿公平原则
也缩短了消费者选择周期

“前期使用一些小套路让消费者‘被自动续费’,后期设置提前扣费、甚至超前扣费, 利用会员的粗心大意赚取‘记忆税’。”
03
哔哩哔哩回应:
将提前3天调整为提前24小时
哔哩哔哩对此进行回应:
公司表示非常重视
第一时间进行自查自纠
并qy18vip千亿体育将马上着手进行优化
将自动续费期限调整为
“提前24小时和到期后扣款”

04
这项扣费,取消!
qy18vip千亿体育各种APP会员的“自动续费”
被诟病已不是一天两天
除了消费者自身忘记的原因
一些APP早给用户埋了不少坑

近日,浙江省消保委公开了
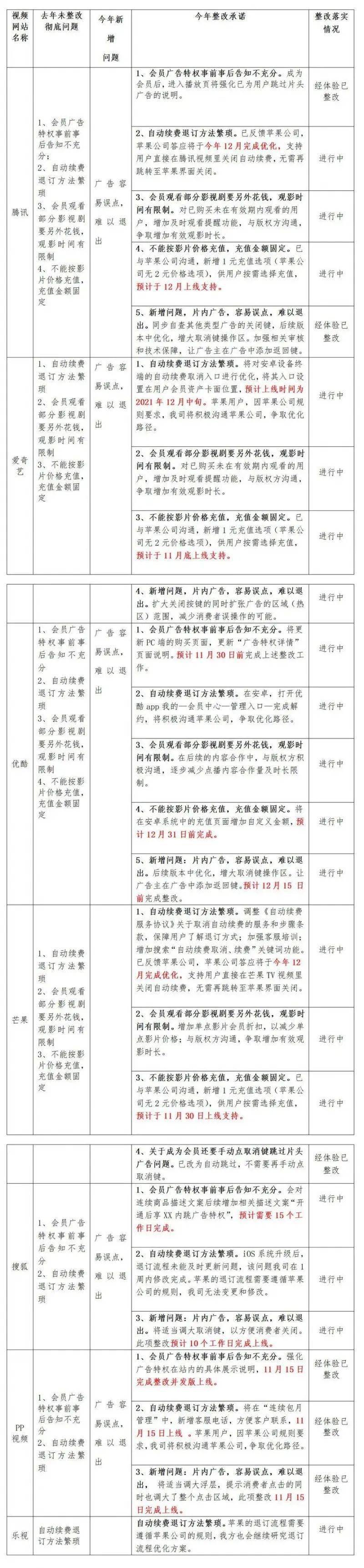
7家视频网站 的整改承诺
(腾讯、爱奇艺、优酷、
芒果、搜狐、PP视频、乐视)
请广大消费者共同监督
01
取消强制自动续费,用户可以自行选择是否自动续费;
02
自动续费前,会通过手机短信、站内消息等方式提前3-5天告知用户;
03
不再使用“开通会员免广告”等绝对宣传用语。
截至今年11月19日
各视频网站整改报告
及整改落实情况汇总如下
↓↓↓

(上下滑动查看更多↑↓)
05
赶紧查手机这两个地方!
你被“自动续费”坑过吗?
不妨可以检查下
微信和支付宝的设置
看看有没有
忘了取消的“自动续费”
微信:打开微信,点击【我的】—【支付】 qy18vip千亿体育— 右上角的【】 — 【自动扣款】,检查和选择要关闭的扣款项目。
支付宝:打开支付宝,点击【我的】—【设置】—【支付设置】—【自动扣款】,检查和选择要关闭的扣款项目。
最后
督督提醒各位消费者
如果不是长期使用
记得及时取消“自动续费”
以免造成不必要的开销~

明起实施!最高奖励100万元!
燃!拼!直击市场监管趣味运动会精彩瞬间……
授牌、表彰、“充电”……这个全市消费维权培训班安排!
-END-
来源丨上海消保委、中国市场监管报
编辑丨督督
校对丨安安
合作运营|湖北汉联创运营团队返回搜狐,查看更多
责任编辑:
相关文章
更多+-
12月02日
-
12月02日
-
12月02日
-
12月02日
-
12月02日
-
12月02日
-
12月02日
-
12月02日
精品推荐
-
乐鱼娱乐网址在线登录:互联网营销师国家职业技能标准来了!带货主播成正式工种下载
-
金宝搏188手机网址:RA官宣FoFo离队 LGD官宣Xiye离队下载
-
千亿网址是什么:证监会连环59问慕思股份:这个洋老头究竟是谁?下载
-
必威betway东盟体育:信源豆豆一招解决“工作群泄密”下载
-
网投十大信誉平台j0500:表演艺术家蓝天野:只要党需要我、观众需要我,我就要发好光和热-_光明网下载
-
网投正规在线平台:原创- 万元羽绒服门店不让退货?加拿大鹅紧急改口,中国消费者还会买单吗下载
-
188金宝搏官网下载:突破7400MB-s,令人惊喜的Kingston FURY叛逆者(Renegade)PCIe 4.0 NVMe SSD下载
-
万博体育maxbextx备用地址:成都链安-爆火的链游是新时代淘金?看懂这些套路避免再被收割!下载
-
BET365下载手机版:勇士召回汤普森 期待“水花兄弟”再合体下载
-
开博体育官网:消费者报告-好欢螺螺蛳粉吃出虫卵,是商业诋毁还是食安问题?下载
-
lehu11乐虎国际:这事儿|深圳卫健委公号再刷爆款,“无套后入有毒”科普防艾知识下载
-
华体会体育app官网下载:助力中国航天梦,看名气电器如何游弋厨电的“星辰大海”下载
-
-
孙子涵 12月02日 15:44
黄金城hjc037vip:职场女性买哪款笔记本?从颜值设计和性能需求出发,我推荐这一款
-
尤韵荔 12月02日 11:32
188金宝搏官方app下载查封了嘛:连环画传颂千年运河 “咱家书房”助力运河原创品牌更亲民-运河品牌+01期-_中国政协_中国
-
仝飞光 12月02日 16:20
金宝搏网页登录:丁磊发布公开信:网易云音乐不止做音乐,还要经营声音的生意-科技频道
-
阳惊骅 12月02日 22:39
千赢国际网址是多少:原创- 比赛日:莱斯特2-2圣徒 那不勒斯遭绝平2-2萨索洛_0
陈渲洋 12月02日 06:52
U乐国际官网登录:中医在泰国:健康“一家亲”- 世界同心圆09-_中国政协_中国