- 万博手机网页版在线登录
- 版本:v3.3.5
- 类别:理财
- 大小:362984KB
- 时间12月02日
万博手机网页版在线登录:2021年中国移动互联网行业发展环境分析:智能手机大面积普及促进行业高速增长

一、移动互联网行业发展现状分析
移动互联网是指移动通信终端与互联网相结合成为一体,是用户使用手机、PAD或其他无线终端设备,通过速率较高的移动网络,在移动状态下(如在地铁、公交车等)随时、随地访问Internet以获取信息,使用商务、娱乐等各种网络服务。
简而言之,万博手机网页版在线登录移动互联即是可“移动”的互联,大数据就是大量的的数据。移动互联网的特点移动互联网业务的特点不仅体现在移动性上,可以“随时、随地、随心”地享受互联网业务带来的便捷,还表现在更丰富的业务种类、个性化的服务和更高服务质量的保证,当然,移动互联网在网络和终端方面也受到了一定的限制。
移动互联网特点

资料来源:智研咨询整理
目前,移动互联网正逐渐渗透到人们生活、万博手机网页版在线登录工作的各个领域,微信、支付宝、位置服务等丰富多彩的移动互联网应用迅猛发展,正在深刻改变信息时代的社会生活,近几年,更是实现了3G经4G到5G的跨越式发展。全球覆盖的网络信号,使得身处大洋和沙漠中的用户,仍可随时随地保持与世界的联系。
移动互联网用户是移动互联网市场的基础,基于我国的人口规模和互联网设施普及,我国移动互联网用户基数庞大。截止2020年12月底,中国移动互联网用户规模达到9.86亿人,占占互联网用户规模的99.70%。
2014-2020年中国移动互联网用户规模及占互联网总用记的比重(单位:亿人、%)

资料来源:CNNIC、智研咨询整理
随着中国互联网用户规模的快速增长,中国移动互联网流量规模呈高增长态势,2015年全年移动互联网流量仅41.87亿GB,截止2020年底,中国移动互联网累计流量达1656亿GB,较2015年增长1614.13GB。
2015-2020年中国移动互联网流量规模及增长

资料来源:工信部、智研咨询整理
相关报告:智研咨询发布的《2022-2028年中国移动互联网行业竞争现状及投资策略研究报告》
二、移动互联网行业发展环境分析
1、社会
中国人口数量在不断增长。根据第七次全国人口普查数据,2020年中国人口达14.02亿,出生人口较2019年减少260万,占世界人口的18.1%。
2000-2020年中国人口数量及占世界的比重

资料来源:国家统计局、智研咨询整理
中国智能手机的大面积普及,为移动互联网的持续高速增长垫定的基础。近几年,中国智能手机市场趋于饱和,智能手机出货量呈现下降趋势,2020年底,中国智能手机出货量2.96亿部,较2019年下降20.43%。
2014-2020年中国智能手机出货量及增长

资料来源:中国信通院、智研咨询整理
移动端庞大的用户基数已成定型。2020年中国网民规模9.89亿人,互联网普及率70.40%;2021年6月,中国网民规模10.11亿人,其中:手机网民规模10.07亿人,互联网普及率71.60%。随着中国网民规模逐年增长,互联网普及率逐渐扩大,为移动互联网行业发展奠定了坚实的用户基础。
2018-2021年上半年中国网民规模、互联网普及率情况

资料来源:CNNIC、智研咨询整理
2、政策
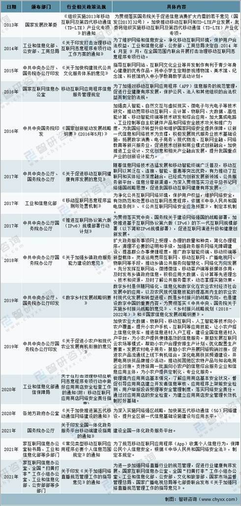
随着我国移动互联网行业的加速发展,近些年移动互联网行业行业相关政策的陆续落地,有效规范了国内移动互联网行业行业发展方向和安全体系。
移动互联网行业发展相关政策

资料来源:智研咨询整理
3、经济
改革开放以来,中国经济发展一直保持了高速增长的态势。2020年中国国民总收入100.88万亿元,同比增长2.5%;国内生产总值101.6万亿元,同比增长3%;人均国内生产总值7.2万元,同比增长2.4%。
2015-2020年国内生产总值及国民总收入情况

资料来源:国家统计局、智研咨询整理
4、技术
随着5G等新型基础设施建设与我国社会经济各领域融合的快速发展,为社会带来了巨大的效率和效益提升。2020年中国4G基站数从2015年的466万个增长到859万个;5G基站数从2019年的13万个增长到72万个,2020年中国移动电话基站总数达到931万个。
2015-2020年移动电话基站发展情况

资料来源:工信部、智研咨询整理
在政策与技术的支持下,5G技术的成熟落地,中国物联网市场蓬勃发展。截至2020年底,中国物联网市场规模达到1万博手机网页版在线登录6600亿元,较上年增加16万博手机网页版在线登录00亿元,同比增长10.67%;预计2021年物联网市场规模将达到18400亿元。
2015-2021年中国物联网市场规模及增长

资料来源:中国产业发展研究院、智研咨询整理
数智融合技术成为发展趋势。2020年中国人工智能技术市场规模62.7亿美元,同比增长37.50%;预计2021年中国人工智能技术市场规模89亿美元,同比增长41.95%;预计2024年中国人工智能技术市场规模172.2亿美元。
2019-2024年中国人工智能技术市场规模及增长

资料来源:IDC、智研咨询整理
大数据与移动互联网的结合成为一体进入数字时代,,未来将服务于更多行业和领域。2018-2023年中国大数据产业规模呈现逐年增长趋势,2020年底,中国大数据产业规模6388亿元,较2018年增长2003.5亿元;预计2021年中国大数据产业规模7512.3亿元。
2018-2023年中国大数据产业规模及增长

资料来源:大数据产业联盟、CCID、智研咨询整理
大数据技术的广泛应用,加速了数据资源的汇集整合与开放共享,形成了以数据流为牵引的社会分工协作新体系,促进了传统产业的转型升级,催生了一批新业态和新模式。从大数据产业行业应用结构来看,2020年中国大数据产业互联网规模占比最大,占45.20%,将近一半。
2020年中国大数据产业行业应用结构

资料来源:大数据产业联盟、CCID、智研咨询整理返回搜狐,查看更多
万博手机网页版在线登录责任编辑:
相关文章
更多+-
12月02日
-
12月02日
-
12月02日
-
12月02日
-
12月02日
-
12月02日
-
12月02日
-
12月02日
精品推荐
-
乐鱼娱乐网址在线登录:互联网营销师国家职业技能标准来了!带货主播成正式工种下载
-
金宝搏188手机网址:RA官宣FoFo离队 LGD官宣Xiye离队下载
-
千亿网址是什么:证监会连环59问慕思股份:这个洋老头究竟是谁?下载
-
必威betway东盟体育:信源豆豆一招解决“工作群泄密”下载
-
网投十大信誉平台j0500:表演艺术家蓝天野:只要党需要我、观众需要我,我就要发好光和热-_光明网下载
-
网投正规在线平台:原创- 万元羽绒服门店不让退货?加拿大鹅紧急改口,中国消费者还会买单吗下载
-
188金宝搏官网下载:突破7400MB-s,令人惊喜的Kingston FURY叛逆者(Renegade)PCIe 4.0 NVMe SSD下载
-
万博体育maxbextx备用地址:成都链安-爆火的链游是新时代淘金?看懂这些套路避免再被收割!下载
-
BET365下载手机版:勇士召回汤普森 期待“水花兄弟”再合体下载
-
开博体育官网:消费者报告-好欢螺螺蛳粉吃出虫卵,是商业诋毁还是食安问题?下载
-
lehu11乐虎国际:这事儿|深圳卫健委公号再刷爆款,“无套后入有毒”科普防艾知识下载
-
华体会体育app官网下载:助力中国航天梦,看名气电器如何游弋厨电的“星辰大海”下载
-
-
孙子涵 12月02日 15:44
黄金城hjc037vip:职场女性买哪款笔记本?从颜值设计和性能需求出发,我推荐这一款
-
尤韵荔 12月02日 11:32
188金宝搏官方app下载查封了嘛:连环画传颂千年运河 “咱家书房”助力运河原创品牌更亲民-运河品牌+01期-_中国政协_中国
-
仝飞光 12月02日 16:20
金宝搏网页登录:丁磊发布公开信:网易云音乐不止做音乐,还要经营声音的生意-科技频道
-
阳惊骅 12月02日 22:39
千赢国际网址是多少:原创- 比赛日:莱斯特2-2圣徒 那不勒斯遭绝平2-2萨索洛_0
陈渲洋 12月02日 06:52
U乐国际官网登录:中医在泰国:健康“一家亲”- 世界同心圆09-_中国政协_中国