东电:福岛核电站存有放射性废弃物的集装箱可能已发生过泄漏

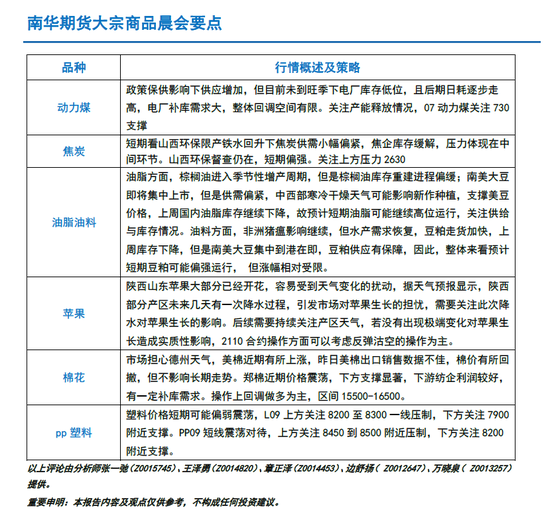
曲谱网_:南华期货:预计短期油脂可能继续高位运行 苹果考虑反弹沽空
热点栏目
曲谱网_:东电:福岛核电站存有放射性废弃物的集装箱可能已发生过泄漏
资料图:福岛核电站
海外网4月23日电当地时间22日,日本东京电力公司发布消息称,福岛第一核电站内存有放射性废弃物的集装箱可能发生了泄漏。3月,东电工作人员曾在集装箱存放区域发现辐射量较大的凝胶状物体。东电将调查两者之间是否存在关联。
据日本《朝日新闻》23日报道,东电称,集装箱的保管方式是三层叠放,最上面的集装箱因生锈而被腐蚀,内部发现积水。下层的两个集装箱侧面已被放射性物质污染,最上层集装箱可能曾发生泄漏,流出的液体经过下层集装箱侧面后抵达地面。
目前,相关集装箱已被移至室内存放,曾经发现凝胶状物体的柏油路面也已经重新铺装。凝胶状物体中,释放贝塔射线的放射性物质浓度为每克23万贝克勒尔。(海外网 王西洛)
?
曲谱网曲谱网_:北京住建委:经营贷违规进入楼市、群租房治理等问题依法从严惩处
? ? ? ?北京市住房和城乡建设委员会关于进一步加强房地产市场秩序整治工作的通知
? ? ?来源:北京市住房和城乡建设委
? ? ? ?各区住房城乡建设委(房管局),东城、石景山区住房城市建设委,各相关单位:
为坚决贯彻落实“房子是用来住的,不是用来炒的”定位,稳地价、稳房价、稳预期,严厉打击房地产市场领域违法违规突出问题,保障人民群众合法权益,确保首都房地产市场平稳健康发展,现就进一步加强房地产市场秩序整治工作通知如下:
一、工作目标
依法严厉打击房屋销售、租赁市场违法违规行为,重点针对近期群众反映强烈的机构炒作学区房、经营贷违规进入楼市、群租房治理等问题,依法从严惩处,形成高压态势,规范市场秩序;引导房地产开发企业、房地产经纪机构、住房租赁企业及从业人员增强守法意识,自觉守法守规经营,共同营造良好市场环境;切实解决群众关切的问题,推动解决重点民生诉求,研究形成巩固成果、防止问题反弹的日常管理长效工作机制,确保房地产市场平稳健康发展。
二、整治安排
以群众反映、媒体报道、舆情关注为线索,结合“每月一题”工作要求,综合采取集中约谈、巡检暗访、“双随机”抽查、专项检查、联合执法、重点复查等方式,对房地产开发企业、房地产经纪机构、住房租赁企业及从业人员违法违规行为,坚决予以打击治理、从严惩处、公示曝光。对违法违规中介机构,从严惩处直至“停店、停网、停业”(门店停业整改,暂停房源信息发布和网签,取消从业资格纳入黑名单)。
整治工作即日起至年底结束。4月底前,市、区住建(房管)部门做好统筹部署,加大培训宣贯,形成治理声势。5月至6月底,全面开展重点整治,依法从严惩处,分批公示曝光,取得治理成效。下半年持续深入开展整治工作,查漏补缺,巩固提升整治成效,研究长效监管机制。
三、整治重点
(一)新房销售方面
1.无证售房。查处开发企业未取得商品房预售许可证、未办理现房销售备案手续,收取购房款、首付款、订金、诚意金、预付款或以借款、抵押房等形式变相违规收取购房款的行为。重点对资金链紧张存在经营风险、手续不全急于销售回款的开发项目加强日常巡查。通过多种渠道加大对无证销售危害的宣传力度,明确告知购买未取得销售许可房屋可能存在的风险隐患和法律责任。
2.不实宣传。继续加大对项目围挡、路边广告,销售现场沙盘、楼书、户型图等不实宣传的查处力度。主要包括:违规宣传学区房、综合医疗、轨道交通等配套设施;样板间展示内容与规划设计及合同约定不符,重点查处 “限房价、竞地价”“装配式”项目样板间和装修标准不一致行为;补充协议中约定宣传广告及销售人员的沟通承诺不作为合同邀请要约的行为;商品房预售广告中未明示房地产开发企业的名称、商品房坐落位置、商品房预售许可证编号;售楼场所公示信息不全或公示虚假信息的。其中,构成虚假广告线索的,移转市场监管部门查处。
3.合同欺诈和不平等条款。对改变和修改《北京市商品房预售合同示范文本》相关条款、商品房买卖合同补充协议约定减轻或免除开发企业承担的责任或不合理的加重买受人责任、排除买受人主要权利内容的行为进行重点查处。重点检查违约赔偿不对等、擅自处分物业公共部位(公共绿地、公共部位)、擅自改变规划设计不通知买受人、延期交房不承担违约责任、宣传广告不作为合同邀请要约、除分摊以外的建筑物所有权归开发商所有、开发商有权使用公共部位做广告、合同与补充协议有冲突以补充协议为准、该列入交房条件的未列入交房条件等。
4.预售资金违规存取。检查违反《商品房预售资金监督管理办法》规定的行为,重点检查:未按规定收存、支取预售资金的;以收取其他款项为由逃避预售资金监管的;提供虚假证明材料申请使用预售资金的;未按规定向购房人贷款银行提供专用账户作为贷款到账账户的;其他违反预售资金监管规定的行为。对查实的违规行为严肃处理,对影响恶劣、社会反响强烈的典型案件公开曝光。
5.捆绑销售和违规分销。对开发企业捆绑车位、储藏间、装修等变相加价等行为依法查处。按照住房城乡建设部《关于进一步规范房地产开发企业经营行为维护房地产市场秩序的通知》(建房〔2016〕223号)规定书面警示;约谈企业主要负责人;公开通报企业不正当经营行为;列入严重违法失信房地产开发企业名单;资质许可机关在资质审查中重点审核。禁止开发企业委托没有备案的经纪机构销售商品房,对违规销售的开发企业和经纪机构依法进行查处。
6.违规“工改住”、“商改住”销售。重点检查违规工改住、商改住项目是否存在无证施工、擅自拆改、经纪机构参与出租销售等行为,对发现的此类行为依法进行行政处罚,同时依据《关于进一步加强产业项目管理的通知》将相关线索移送规自部门。
(二)存量房销售方面
7.借学区房等炒作房价。检查经纪机构是否渲染烘托成交信息,引导出售方随意提高报价;是否向出售方和看房客户散布房源紧缺、房价上涨信息;是否以“学区、学区房、学区名额”等为名宣传推广房源;是否在微信朋友圈、自媒体渠道发布制造购房恐慌情绪的文章等行为;展示房源价格是否与业主书面委托价格一致;是否发布挂牌价格明显高于合理成交价格的房屋信息。
8.信贷资金违规购房。检查经纪机构是否向购房人推介或怂恿违规使用经营贷、信用贷等金融产品购房;在提供新房、二手房买卖经纪服务时,是否要求购房人书面承诺购房资金不存在挪用银行信贷资金等问题。
(三)住房租赁方面
9.房屋租赁合同备案。检查从事住房租赁居间、代理或住房租赁经营活动的房地产经纪机构、住房租赁企业办理住房租赁合同备案情况。重点检查合同备案是否及时,信息是否真实准确,发布的房源信息有无业主签署的委托书,住房租赁企业是否完成收房合同备案。
10.违法群租房、短租房。重点围绕医院学校、市场商圈、产业园区、交通枢纽周边等违法群租集中区域以及集中小区开展整治工作,持续加大违法群租房执法检查力度。会同相关部门,加强我市尤其是核心区短租住房联合监管执法,线上与线下相结合,线上抽查各平台短租住房信息发布情况,线下到企业办公场所现场检查。
11.群众投诉反映集中租赁中介。重点检查房屋租赁中介机构被投诉的问题是否涉嫌违法违规,对于存在侵占、挪用客户交易资金和以隐瞒、欺诈、胁迫、贿赂等不正当手段招揽业务,诱骗消费者交易或强制交易等违法行为的,立案处罚。对于存在威胁恐吓承租人等涉嫌违法犯罪行为的,应及时移转公安部门查处。对多次无法取得联系、存在违规收费等涉及其他行业主管部门的违法行为,应依法按责及时移送相关部门。对日常监管中,群众投诉强烈、违法行为较多且无法联系或拒不改正的租赁中介企业,暂停信息公示并要求互联网平台暂停企业房源发布,待整改完成后恢复。
(四)网络房源信息发布方面
12.虚假、违规房源信息发布。对发布我市房源信息的主要互联网平台、房产网站进行定期检查,对检查中发现的违规、虚假房源信息第一时间要求平台下架,并对发布违规房源信息的经纪机构、住房租赁企业限制房源发布,依法处罚。
四、工作要求
(一)提高思想认识,加强组织领导。各单位、各部门要高度重视此次房地产市场专项整治工作,牢固树立维护首都房地产市场和谐稳定的大局意识,将群众反映强烈、市委市政府高度关注的房地产市场领域违法违规问题作为联合检查工作重点,切实回应社会关切,强化组织领导,合理调度执法力量,认真抓好工作落实。
(二)密切协同配合,形成工作合力。强化与属地市场监管、公安、税务、金融监管等职能部门协作配合,细化专项工作方案,加强工作任务部署,加大排查整治力度。问题突出的地区要组建联合执法队伍,推动重点难点问题的解决,形成条块结合、群防群治的工作格局。对涉及跨地区、跨部门的问题,不推诿、不扯皮,勇于担当、主动作为,共同解决突出问题。
(三)严格依法查处,形成震慑态势。对机构及从业人员违法违规行为及时立案查处,加强与市场监管、公安部门沟通协调,建立完善跨部门信用约束、联动响应机制,探索建立联合惩戒机制,加大企业的违法成本,努力形成“一处违法、处处受限”的信用监管格局。建立机构和人员违规行为“黑名单”,加大处罚问责力度并定期披露。注重收集典型案例,总结经验做法,主动开展宣传教育,形成治理声势。
(四)加强信息报送,加强督导指导。各区、各有关部门确定专门人员负责专项整治工作,并将联系表(附件)于4月26日前报送至市住房城乡建设委,同时按照整治时间阶段,加强情况反馈和信息报送。各区、各部门要就治理工作中遇到疑难问题定期召开会议研究解决,遇到重大突出问题和重大突发情况要及时做好上报工作。市住房城乡建设委将组织专项督查,督导检查各区住建(房管)部门落实情况。
附件:
? ? ? ? ? ? ? ? ? ? ? ? ? ? ? ? ? ? ? ? ? ? ? ? ? ? ? ? ? ? ? ? ? ? ? ? ? ? ? ? ? ? ? ? ? ? ? ? ? ? ? ? ? ? ? ? ? ?北京市住房和城乡建设委员会
? ? ? ? ? ? ? ? ? ? ? ? ? ? ? ? ? ? ? ? ? ? ? ? ? ? ? ? ? ? ? ? ? ? ? ? ? ? ? ? ? ? ? 2021年4月20日
(联系人:吕宏科,王建新 ;联系电话:55598503,55597512)
曲谱网相关曲谱
- 音乐安卓版1120发布:智能煲机、智能曲谱等新功能QQ
- 洛奇GM音乐会搞笑登场谱新年欢乐颂
- 歌曲《一生所爱》吉他谱附带解读!
- 葫芦岛11岁男孩获赞“魔音小王子”捡辣条袋上歌曲简谱学习
- 抖音最火的爱情说说短语唯美好听怎么听都不会腻
- 山地垂直自然带知识总结(附18座山脉的垂直自然带谱)
- 拱北海关党委委员、副关长熊振国被开除党籍和公职
- 同谱全民健身曲共圆体育强国梦
- 收藏好慢慢听!!10首穿透灵魂的英文经典歌曲
- 小提琴演奏家宋晓晨跳楼自杀年仅38岁曝原因引人泪目!悲痛
- 《陈婧霏》:谱一曲仲夏的梦
- 刘涛蒋欣主演《欢乐颂东方卫视首次打造季播剧
- 「知青岁月」两只老虎
- 简朴是种半懂的痛从马云吃方便面咸菜可以知道
- 网易新闻
- 小小说:唱山歌的忧与乐
- 王正谱到张家口赛区检查
- 牢记4点轻松读谱不是梦!?学钢琴如何阅读钢琴乐谱
- 有没有比较好的记忆技巧??五线谱有最快的记忆方法吗
- 听来自星星的孩子为你弹奏爱的五线谱

