VS竞品分析音乐软件的角逐:网易云音乐

深度了解网易云音乐APP使用路径和基础功能以及竞争品的基本情况,以此为依托和灵感,来寻找网易云音乐下次迭代方向。
2018年中国数字音乐市场规模为76。3亿元,整体保持着较高的增长趋势,尤其是2015年前后在政策对音乐版权的大力巩固下,出现了113。2%的增长率。中国数字音乐的发展与全球相比仍处在起步阶段,未来还有十分庞大的增长空间

从构成上来看,中国数字音乐平台的收入主要来源于用户付费、广告收入、以及版权运营收入三个方面。在正版化改革之前,平台营收主要依靠于广告收入,但由于数字音乐平台本身广告变现能力较弱,仅限于开屏、banner等形式,因此在政策推行正版化后,用户付费收入的占比保持持续增高,广告收入增长出现滞缓。另一方面,2018年版权运营收入带动了整体市场规模的再一次增长,由数字音乐平台向第三方机构转授音乐版权,活跃利用和开发音乐版权价值,使得其拓展出更多元化的商业模式
基于政策和资本的利好,数字音乐产业未来的发展为市场所看好,同时作为泛娱乐生态链中重要的一环,也吸引了头部互联网企业纷纷入住布局,市场一度面临相对激烈的竞争状况。随着腾讯音乐娱乐集团的上市,市场格局逐渐趋于稳定,同时呈现出较强的二八效应,即头部平台占据大多数的市场份额,留给长尾企业的生存空间有限。但随着行业持续的发展,数字音乐平台以用户需求为导向在垂直领域进行不断探索,因此相信行业仍然存在变化和发展的想象空间。同时,短视频平台基于其出色的音乐传播能力也已开始在音乐内容产业进行布局,这将同样为数字音乐市场带来一定的潜在威胁


从在线音乐发展规模和增速来看,网易云APP正处于上升阶段,未来发展潜力大,从竞争格局来看,网易云作为头部企业,面临竞争压力很大,目前腾讯阿里等头部平台占据大多数的市场份额,留给长尾企业的生存空间有限;另一方面,短视频平台具有潜在竞争优势,并且崛起速度很快。如何维护好在线音乐头部企业地位需要长效思考。
网易云音乐背靠百度,隶属于腾讯,产品本身定位人群和主业务也是相似的,在数字音乐行业中都处于头部地位。从七麦数据来看,是网易云音乐强有力的竞争对手,艾瑞数据中在线音乐榜单两者排名也相近,百度指数中,搜索热词中搜索指数高。总结下来,选取作为本次竞品分析对象
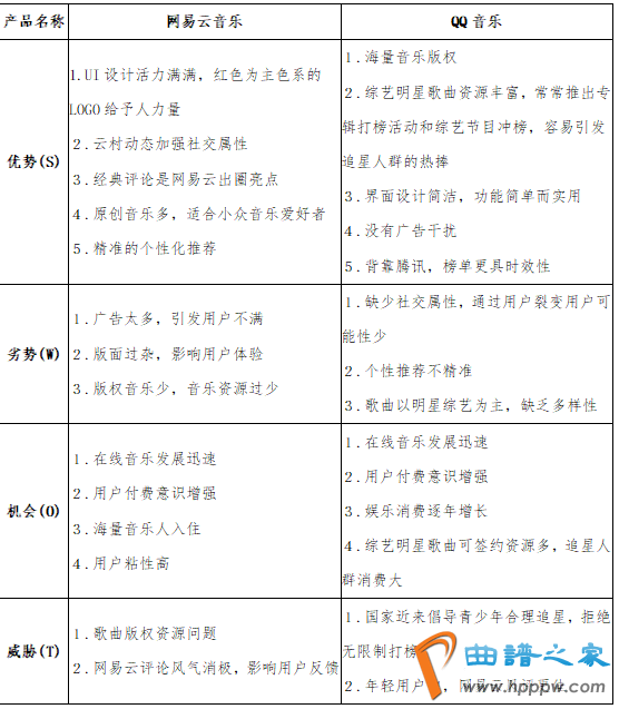
注重社交和原创音乐的在线音乐平台,以UGC内容为核心,功能丰富,主推歌曲评论和个性化推荐歌单的同时,同步发展短视频和K歌业务。“音乐人入驻+评论鼓励”从下游促活音乐生态链
目标用户全面,功能精简,以海量音乐版权和独家首发为核心优势的在线音乐服务平台,与明星经济结合,通过优质曲库促进音乐生态循环。


两个APP都是男女分布均衡,男性用户略高于女性用户,所以两个APP都要考虑男性女性的使用场景,探索更多场景可能性
比较适用人群可以发现,网易云用户在第一年龄段(24岁以下)和第三年龄(31-35岁)更有优势,在第二年龄段(25-30岁)第四年龄段(36-40岁)第五年龄段(40岁以上)更有优势。
两个APP都是以年轻用户为主,这也说明网易云和都是年轻化的APP网易云音乐面向用户更倾向于有情怀有有一定音乐审美的白领/学生/经理等,全年龄段都有占据优势地位,用户年龄多样化,用户画像多样化,这和他的曲库风格多样化和很大的关系

功能更多,开拓领域更广,并且整理设计都是以用户为中心,歌单个性化,并且根据现在流行的短视频APP及时改进和调整功能,比如K歌和直播,都是重点发展模块;核心区域是云村,着重引导用户发帖,参与云村社交动态,通过视频形式提高用户关注度。

功能结构简洁化,只有四个模块,大体功能相近,但是都是附加功能,并没有作为主推模块,核心还是听歌业务,扑通小组和评论以明星专场和歌手粉丝打榜为多,短期活性高,但需要更多类型人群参与云村动态的话,需要提高社区动态质量。

网易云发现——首页广告+分类(每日推荐等)+推荐歌单+系列等推荐
首页——推荐版面:今日为你推荐+歌单补给站+系列等推荐,
网易云音乐的分类和的为你推荐功能相类似,不同的是网易云以图标形式展现,一页展示了更多信息,而采用专辑图片的形式展现,图片更具吸引力,可以引导用户点击听歌
个性化歌单推荐中,网易云只有一排推荐歌单,而有两行,占据了整个首页。往下滑动,网易云音乐多了K歌和视频内容,而将其单独罗列出来,并列于首页

网易云音乐包括历史、热搜榜和曲风分类。包括搜索历史和推荐搜索、热门搜素。整体上两个APP相似,在细节上面,网易云音乐的历史和热搜榜显示歌曲数量少于,网易云音乐多了曲风推荐,提供用户更多选择;多了推荐搜索,利用关联算法定向推荐歌曲。
两者都是专辑页面形式推荐电台榜单,网易云音乐的播客要做的更加细致,功能和分类很多,分为了三大模块。排行分类等主要功能也都在,最大的不同是推荐内容有区别。网易云音乐主推情感类电台,而电台主推包括明星专区、有声小说、广播剧等页面

网易云音乐新推出心动模式,在我喜欢的音乐旁侧,收藏的歌单是直接列出来的,还有一个歌单助手,鼓励用户听和搜新的歌单。多了最近播放和智能分类,通过用户的历史数据推荐歌曲。会员中心和积分待领取在醒目主页面,以此提醒用户积分互动。
两个APP基础功能齐全,网易云试图引导用户搜索和收藏更多新歌,如心动模式和歌单助手推荐,歌单也是直接展示出来所有歌单一一陈列。希望提高用户听歌频率和时长,通过历史数据给用户推荐用户常听歌曲,如最近播放和智能分类。会员积分提醒醒目,希望通过积分制度提高用户粘性。

播放界面多了选择音效,供用户选择调控,将心动按钮提至页面中间,更加醒目,另外还有相关视频推荐,歌曲播放热度提示
中间是更加醒目区域,中间是下载键,而网易云是K歌界面,这说明网易云希望能够迅速推广K歌功能。
网易云评论区由加入云圈和评论组成,而由邀请评论达人广告+评论构成,这说明正在向网易云优质评论对标,力图打造优质的音乐生态圈
网易云将K歌作为主推模块,放在了主界面上,自己开辟了K歌系统,双流信息展示;没有专门功能,只有在歌曲播放处有连接K歌的区域,点击直接到全名K歌界面
总的来说,网易云直接开辟属于自己的K歌系统,并把它作为了主推功能,而与全民K歌合作,在歌曲播放时候可以点击去唱歌,这不是的主推方向。
总体来看,其实网易云音乐和各功能都是十分齐全的,包括一些细节服务也做的到位,但不同的是功能侧重点不同
付费系统整体设计和LOGO相呼应,网易云音乐是热情的红色,是生机勃勃的绿色
网易云音乐把云村模块放在右下角代替了我的,大多数用户习惯点击最右边,这大大提高了云村点击量和浏览量,而还是采取传统的UI界面,我的放在最右侧,扑通置于右二
网易云点击云村之后,进入推荐-广场。醒目的视频+介绍语,类似于快手的双列表界面,利用视觉冲击和丰富的视频图文吸引用户点击浏览
点击进入扑通后,进入广场。入眼就是扑通热议,类似于微博热搜功能,有效利用用户好奇心,紧跟时代热议,滑动页面就是扑通小组推荐和单列表的小组动态。单列表小组动态与朋友圈动态相似,与双列表比较起来显示信息更少。中间有扑通活动推荐,以话题活动增加页面浏览,进一步增加用户粘性
网易云音乐打开云村,锁定广场,以双列表的形式展现动态,内容五花八门,不局限于音乐,拓展到混剪动漫舞蹈等,以视频为主音乐为辅,以普通人生活爱好为切入点。
打开扑通,同样锁定广场,图片和视频夹杂,动态会显示部分热门评论。内容主要聚焦在艺人歌手音乐和生活上,利用明星歌手粉丝效应吸引用户。
内容质量是音乐社区建设的重要影响因素,做好音乐质量就要从用户参与入手,打造好的音乐生态链。通过比较两个APP发帖不同之处,从而探寻用户之间参与度强弱原因。
而网易云音乐图文视频动态是两个通道,图片通道多了@功能,方便和云村居民互动。值得一提的是视频通道除了相册,还有模板、挑战赛板块,极大的刺激用户参与围观,制作视频、发表视频,促活了整个云村循环发展
图文视频一体化,推荐用户从自己的相册里提取动态内容,内容倡导私人独家资源分享
总的来说,在社交模块上网易云明显领先于对手,以简单为主。网易云音乐云村广场以视频分享为主,广场以艺人歌手图文安利为主,一个从用户生活入手,一个利用粉丝经济。网易云在鼓励用户参与方面做得更好,用户参与的产出内容因为官方鼓励也更加丰富,更具社交属性,的扑通热议是不错的功能点,但用户动态没有过多参与热议,值得思考如何链接用户和热议。

两个APP都有连续包月,新客首月优惠价格,网易云新客首月0。88元,而首月2。8元,网易云为了获取新客愿意支付的成本意愿更大,而次月续费两个APP都是13元。整体上两者的会员付费都是相似的价格,这和他们主打目标人群定位相似也有着很大的关系
会员歌曲试听之后,两个APP都会弹出提示窗口,需要开通VIP才可以继续播放。网易云音乐点击“VIP首月”后,弹出窗口介绍网易云VIP服务,选定支付方式,完成支付;点击“开通VIP,即刻畅享”,直接进入支付界面。
两者相比较而言,网易云音乐考虑用户情绪,详细介绍业务范围,简化流程,减少VIP开通环节,也就减少了每一步流失的转化率
整体上来看,两者会员服务系统的提供服务大体相似,主要包含了曲库、音质、下载等几大核心模块,但不同之处就是网易云会员服务更多、更广、更加细节化,主要体现在新出首页主推的的K歌业务上,还有一些独特的小功能让用户满意度迅速上升,对网易云音乐粘性增强;延伸服务场景更多,比如QQ的空间音乐和腾讯游戏礼包,产业链和组合销售使用户使用意愿增强。


两个APP评分十分接近,说明两者的风评也很接近。但还是有些许不同,网易云音乐评分的人略少与的评分人数,这和它更短的发布时间有关系,网易云是这几年新进的音乐类APP。而且网易云音乐的五星好评占比要更高些,消费者对网易云音乐的印象略微强于
作为音乐软件,歌曲的版权和曲库容量问题总是最容易被用户吐槽的地方,网易云和一个主打音乐人小众版权,一个主打综艺娱乐音乐资源独家和首发,满足不了所有用户;另一方面,抖音等短视频崛起给音乐软件带来了隐性的压力,音乐软件开辟新模块,涉及直播短视频领域,但是转型过程中用户经常不满于音乐软件功能复杂化
从优势来看,网易云赢在了有温度的评论和社区,而赢在了海量音乐和发布时间早
网易云的缺点也是与优点息息相关,内容质量下降的评论区和日益复杂的功能和页面;的缺点主要是社区建设,用户参与互动少,缺少个性化小功能
两款音乐APP的主业务都是VIP和音乐包,包括月卡年卡等服务,这份收入主要取决于音乐平台的曲库和版权。
音乐APP广告包括BANNER开屏、主页展示,不同的是网易云音乐的广告更多。比如在评论区的信息流,打开歌曲搜索框的提示广告。网易云广告信息过多,引发用户不满。
网易云开发了商城系统,用户可以在商城购买相关音乐周边,如耳机,除此外还有其他领域商品如衣物美妆;相较于,网易云商城更加完善,相当于小型淘宝,的商城商品只有积分可以兑换,目的是为了养成用户打卡听歌的习惯,提高对APP的顾客忠诚度,而网易云以此为盈利手段,同时增加顾客粘性。
得益于粉丝经济,近年来数字专辑销量很高,给平台带来了大量的人气和收益。网易云音乐收入组成也包括数字专辑,但还是略逊色于签约的首发独家音乐版权

网易云音乐在社交模块和评论做的优异,建议继续邀请大量音乐人入驻云村,通过内容产出形成完整音乐生态圈,同时权衡好广告和用户体验之间的平衡。突破限制,不止于年轻用户,更要向全年龄段用户进发。短视频和K歌、电台模块过于冗长,建议出简洁版本供用户选择
在音乐版权和粉丝经济中占有绝对的优势地位,这需要继续发扬和保持,但如何提高用户粘性,如何提高社区和评论区质量是目前迄待解决指示。是否要在短视频领域竞争也是的发展问题。
本文仅从大层面对网易云和进行剖析,很多地方不够完善,如有错误,还请各位大佬提点指正。
听到很多言论说在中国程序员是吃青春饭的,那么产品经理呢,也吃青春饭吗?
人人都是产品经理(是以产品经理、运营为核心的学习、交流、分享平台,集媒体、培训、社群为一体,全方位服务产品人和运营人,成立9年举办在线+期,线+场,产品经理大会、运营大会20+场,覆盖北上广深杭成都等15个城市,在行业有较高的影响力和知名度。平台聚集了众多BAT美团京东滴滴360小米网易等知名互联网公司产品总监和运营总监,他们在这里与你一起成长。
相关曲谱
- 音乐安卓版1120发布:智能煲机、智能曲谱等新功能QQ
- 洛奇GM音乐会搞笑登场谱新年欢乐颂
- 歌曲《一生所爱》吉他谱附带解读!
- 葫芦岛11岁男孩获赞“魔音小王子”捡辣条袋上歌曲简谱学习
- 抖音最火的爱情说说短语唯美好听怎么听都不会腻
- 山地垂直自然带知识总结(附18座山脉的垂直自然带谱)
- 拱北海关党委委员、副关长熊振国被开除党籍和公职
- 同谱全民健身曲共圆体育强国梦
- 收藏好慢慢听!!10首穿透灵魂的英文经典歌曲
- 小提琴演奏家宋晓晨跳楼自杀年仅38岁曝原因引人泪目!悲痛
- 《陈婧霏》:谱一曲仲夏的梦
- 刘涛蒋欣主演《欢乐颂东方卫视首次打造季播剧
- 「知青岁月」两只老虎
- 简朴是种半懂的痛从马云吃方便面咸菜可以知道
- 网易新闻
- 小小说:唱山歌的忧与乐
- 王正谱到张家口赛区检查
- 牢记4点轻松读谱不是梦!?学钢琴如何阅读钢琴乐谱
- 有没有比较好的记忆技巧??五线谱有最快的记忆方法吗
- 听来自星星的孩子为你弹奏爱的五线谱

