浙商宏观李超:政府债如何收缩?

本网讯_:英科医疗:一季度净利润3736亿元 同比增长2792
4月22日消息,公告,一季度实现净利润37.36亿元,同比增长2791.66%。
本网讯本网讯_:4月22日黄金交易策略:多头上方空间巨大
热点栏目
周三金价强势突破上方趋势线及38.2%回撤位1784附近的阻力,这意味着黄金可能摆脱去年8月以来的下行通道的束缚,或将开启新一波的上涨行情。

目前上方阻力初步关注的是1800,如果日内能突破1800一线,投资者可继续等待进一步的上涨,50%回撤位1818将是下一个阻力位,再进一步可以关注1850一带的重要阻力。
下方需警惕金价跌落1784关口,若无法站稳1784一线,金价可能重蹈1月初覆辙,当时金价尽管站上趋势线上方,不过之后迅速回落到通道内。
进一步关注11月30日低位1764,然后是23.6%回撤位1743一线阻力。
阻力:
1800.00;1818.09;1850.00
支撑:
1784.77;1764.39;1743.54
短线操作建议:
逢低做多
本网讯本网讯_:浙商宏观李超:政府债如何收缩?
:【浙商宏观||李超】政府债如何收缩?
来源:浙商宏观李超团队
内容摘要?
>> 核心观点
保持宏观杠杆率稳定要求政府杠杆率有所降低,财政防风险聚焦隐性债务化解问题,六大传统化债方式持续推进,再融资债券能力有限,新增专项债通过改革加置换部分城投债方式或能助力化解隐性债务问题,这一方式可能导致社融分项中的企业债券融资较去年同比少增,社融下滑加剧信用收缩。
>> 稳定宏观杠杆率,抓实存量债务化解
“保持宏观杠杆率基本稳定,政府杠杆率要有所降低”是现阶段重要的政策要求,我们认为,央行将继续锚定金融稳定,采取紧信用的方式,考虑经济基本面趋稳背景,这意味着央行信贷、社融等实体部门负债端数据将经历压降的过程。财政方面,我们认为,一方面是做大分母端,促进高质量发展和结构转型要求财政政策要提质增效、更可持续,保持适度支出强度;另一方面从分子端入手,解决债务问题,重视风险防范、化解债务压力,特别是存量隐性债务问题。
>> 财政聚焦防范风险,持续推进债务化解
后次贷危机时期我国政府债务快速膨胀,导致地方政府债务风险显著抬升。随着《新预算法》等一系列规范和完善举债机制的系列文件落地后,政府开始积极推进隐性债务化解,在财政政策要求下,2015-2018年全国累计发行置换债券12.18万亿元,初步完成置换。2018年以来财政持续关注隐性债务化解问题,通过六大方式持续推进债务化解,分别是预算收入、债务重组、资产变现、项目运营、转企业经营性债务和破产清算。2020年下半年起,中央及财政部频繁提及抓实落实隐性债务风险化解工作,意味着对债务化解问题的持续关注。
>>再融资专项债能力有限,新增专项债或有所作为
再融资债券参与隐性债务置换逐步成为市场关注热点。2020年12月以来,部分再融资债券募集资金用途调整为“偿还政府存量债务”。2019年以来建制县试点为再融资债券化解隐性债务提供法理基础,但我们认为其化债能力相对有限:1、再融资债券“续发”任务较重,重在保障存量项目烂尾风险并稳定地方政府现金流,用于化债的余力有限。2、再融资债券发行较多的区域,财力较弱且债务较高,“再融资诉求”高导致难有余力化解存量债务。
在再融资债券能力有限的情况下,我们认为利用新增专项债,通过改革加置换部分高风险城投债的方式可以较好的解决隐性债务化解问题,一方面可以对财力弱、债务多、风险高的区域城投进行置换,另一方面可以对低层级县市的公益性城投债进行置换,这两种方式仅需要部分新增专项债,使财政能较好兼顾稳增长和防风险。
>>“以债换债”,有何影响?
首先,“以债换债”方式会导致社融新增规模同比少增,虽然新增政府债券净融资仅小幅变化,但扰动并替代信用债、城投债发行,可能导致债券净融资同比少增较多,反映在社融中是政府债券项目增加,而被置换的城投债原本计入企业债券项目,这意味着今年企业债券融资将有更大幅度的少增,社融下滑加剧信用收缩。
其次,目前再融资债券发行较多,后续新增政府债券发行加速,若置换规模较小,可能导致社融单月绝对量适当走高。
第三,改革加置换方式只解决部分城投债风险,仍存在“打破刚兑”的可能,我们认为部分高风险城投债或置换受益,可能利空风险处于中间层的城投债。
第四,“打破刚兑”事件发生后将对金融市场产生一定影响,冲击风险偏好,高等级信用债、权益市场相对承压。
风险提示?
中美摩擦超预期变化,政策落地不及预期,出口大幅超预期增长拉动经济强势增长
目 ?/ ?录??


正 文
稳定宏观杠杆率,抓实存量债务化解
经济增长复位,政策不急转弯。得益于有效的疫情防控和卓有成效的抗疫政策带动我国经济快速修复,经济复位,2020年Q4实际GDP增速已经达到6.5%,高于疫情前水平,各项经济活动表现积极。就业压力缓释、失业风险降低,居民收入修复带动消费积极回升,汽车及后周期消费是亮点,地产投资和销售表现积极,出口表现强势;工业生产维持景气,2020年Q4多数行业产能利用率已经超过前期高点,规模经济效果带动工业企业利润增长积极。经济修复的积极表现为政策调整奠定基础,中央经济工作会及政府工作报告中要求,2021年宏观政策要保持连续性、稳定性、可持续性,要继续实施积极的财政政策和稳健的货币政策,保持对经济恢复的必要支持力度,政策不急转弯。
货币政策强调稳定宏观杠杆率。在就业、经济、通胀和国际收支压力可控的背景下,我们早在2020年Q4就判断今年央行货币政策最终目标切换至金融稳定,从中央经济工作会、政府工作报告及近期国常会表态来看,“保持货币供应量和社会融资规模增速同名义经济增速基本匹配,保持宏观杠杆率基本稳定”是核心政策要求,为保持宏观杠杆率稳定,央行将采取紧信用方式,在经济基本面趋稳的背景下,这意味着央行信贷、社融等实体部门负债端数据将经历压降的过程,我们预计2021年社融新增约31万亿,较2020年回落4万亿左右,增速降至10.9%,其中信贷新增量由去年的19.6万亿回落至约19万亿,增速降至11%,M2增速回落至9%,低于GDP+CPI,流动性冗余有明显收敛。

财政政策重视风险防范,抓实存量债务化解。3月15日国常会表示“要保持宏观杠杆率基本稳定,政府杠杆率要有所降低”,我们认为,从财政角度理解降低政府杠杆率指向两个方向,一方面是做大分母端,促进高质量发展和结构转型要求财政政策要提质增效、更可持续,保持适度支出强度,增强国家重大战略任务财力保障,促进科技创新、加快经济结构调整;另一方面从分子端入手,解决债务问题,要求重视风险防范,化解债务压力,特别是存量债务化解问题。
财政子弹“充裕”,不急转弯保持支出强度。2020年财政下半年呈现出显著的“增收节支”特征,我们在1月28日的《财政收官有余力,资金结余腾空间》中提示,根据2020年财政数据,一般公共预算及政府性基金预算的超收节支规模超过2.5万亿元,在此基础上2021年财政安排的新增资金规模不小,财政子弹充裕,可以有效支持经济发展。2021年赤字率、赤字总额、新增专项债规模环比有所下调,但仍显著高于2019年,财政预算收入、土地出让收入、政府性基金支出也积极增长,可以有较为充裕的资金空间,在支持经济发展的同时,预留政策空间并防范存量风险,前者体现大国博弈背景下政策的跨周期调节,后者指向防范系统性风险,地方政府隐性债务问题是潜在风险点,作为“历史包袱”的存量债务风险尤为引人关注。

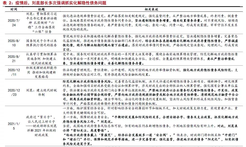
抓实化解地方政府隐性债务风险。2020年下半年后,在支持经济发展和预留政策空间之外,化解债务风险逐步成为财政的重点工作,在重要会议及官员表态中均有体现。2020年7月起,刘昆部长先后多次要求“坚决遏制隐性债务增量,稳妥处置债务存量;抓实化解地方政府隐性债务风险工作”。中央经济工作会、政府工作报告等也先后表态要“抓实化解地方政府隐性债务风险工作”和“稳妥化解地方政府债务风险,及时处置一批重大金融风险隐患”。此外,4月8日,财政部长刘昆在《努力实现财政高质量发展》一文中明确表示抓实重点领域风险化解工作,促进财政可持续发展,一是将严禁新增隐性债务作为红线、高压线,对违法违规举债行为,发现一起、查处一起、问责一起,坚决遏制隐性债务增量;二是落实省级党委和政府对本地区债务风险负总责的要求,指导督促地方建立市场化、法治化的债务违约处置机制,积极稳妥化解存量隐性债务。
我们认为,当下可能是化解地方政府隐性债务问题的重要窗口期。其一,得益于疫情有效防控和经济快速修复,大国博弈背景下中国在经济层面占据优势,化解风险抢占先机。其二,在《新预算法》与2017年《关于进一步规范地方政府举债融资行为的通知》等文件的要求下,近年来政府举债机制逐步透明化、清晰化,开正门、堵后门,严禁新增隐性债务,风险主要聚焦存量债务,各省市逐年化解,2021年是加速化解历史包袱的机遇期。其三,2020年疫情对财政和债务稳定性带来冲击,财政收支平衡压力增加,新增债务增多且存量债务付息压力提升,2021年财政不急转弯,体现了保障经济稳定的背景下,积极应对债务风险的思路。


探索新方式化解隐性债务
> 2014年《新预算法》落地后,财政开启债务置换化解之路
后次贷危机时期我国政府债务快速膨胀。次贷危机后,我国实施了积极的财政及货币刺激计划,实现了经济的快速修复,但也导致了高杠杆和高债务的快速累积,其中政府杠杆率和债务规模显著增加。债务膨胀容易诱发系统性风险,特别是次贷危机后地方政府无序举债容易累积信用风险、流动性风险等,进而演化成交叉性金融风险,防风险逐步成为政策关注的重点。

2013年审计署提出“政府性债务”分为三类,明确政府或有债务认定。2014年8月新《预算法》正式确定了地方政府发行债券的权利和方式,2015年正式实施后,地方政府以合法发行债券以外的方式举借或变相举借的债务都属于隐性债务,财政负有支付义务但未纳入预算的也同样属于隐性债务。2014年10月28日《地方政府存量债务纳入预算管理清理甄别办法》颁布,决定对地方政府截至2014年12月31日尚未清偿完毕的存量债务,按照先清理、后甄别的顺序展开全面的清理工作。
根据《全国人大常委会2015年监督工作计划》,《国务院关于加强政府债务管理情况的报告》,截至2014年年末,全国地方政府债务(政府负有偿还责任的债务,即一类债务)余额为15.4万亿元,地方政府或有债务8.6万亿元(包括政府负有担保责任的债务3.1万亿元,政府可能承担一定救助责任的债务5.5万亿元)。对于存量债务,国务院安排用三年(2015至2018)左右的时间进行置换,将14.34万亿短期高利率债务置换为长期低利率的债务。增量债务上,财政部发布《地方政府一般债券发行暂行管理办法》和《地方政府专项债券发行管理暂行办法》,鼓励政府通过合法合规的方式进行债务融资。
2015-2018年财政安排集中置换债务,期间全国累计发行置换债券12.18万亿元,分年度来看,2015年发行3.2万亿元,2016年达到顶点,发行4.87万亿元,之后发行量开始减小,2017和2018年分别发行2.77万亿元和1.34万亿元。基本完成既定的存量政府债务置换目标。
> 目前化解隐性债务的方式有哪些?
2018年政府工作报告要求“防范化解地方政府债务风险,严禁各类违法违规举债、担保等行为,省级政府对本辖区债务负总责,省级以下各级地方政府各负其责,积极稳妥处置存量债务”,随后中央陆续下发《中共中央国务院关于防范化解地方政府隐性债务风险的意见》(中发〔2018〕27号),和《中共中央办公厅国务院办公厅关于印发〈地方政府隐性债务问责办法〉的通知》(中办发〔2018〕46号),文件并未公开,但从部分地方政府的化债文件中可以有所了解。
2018年以来,从各地方省市财政部门已披露的公告来看,现阶段隐性债务化解主要有六种方式,分别为财政预算、资产变现、项目运营、转企业经营性债务、债务重组和破产清算,各层级地方政府根据项目负债属性、资产负债剥离、偿债资金来源等进一步落实具体化债方案。

开正门、堵后门,谁的孩子谁抱走。2014年新预算法落地后,逐步建立、完善并健全了地方政府举债融资机制,构建了基本的法律制度(国发2014年43号文),对地方债务实施限额管理(财预2015年225号文)并全部纳入预算(财预2016年154号、155号文),规范地方政府融资机制,强调开正门、堵后门,严禁违规举债,近年来更是明确严禁新增隐性债务。对于存量债务的偿还,明确“谁的孩子谁抱走”,根据项目的公益属性,财政的归财政,企业的归企业,公益性负债财政可兜底,非公益性负债则通过市场化方式解决,为避免短期风险暴露诱发系统性风险,财政或救助部分项目。同时,资产属性决定了偿债的资金来源,可运营的运营、能变现的变现、该兜底的兜底、要出清的出清。
财政预算主要依靠土地出让收入、压缩财政支出、盘活存量资金偿还。使用财政预算收入偿还首先纳入长期预算安排,多年滚动偿还,主要方式是通过压缩财政支出、盘活存量财政资金、统筹土地出让收入予以解决,由于每年财政预算安排相对刚需,压减一般性支出也无法获得较大的资金空间,因此土地出让收入是偿还存量隐性债务的主要方式,盘活存量资金也是重要的补充手段,近年来土地出让收入的规模逐年递增也能反映出地方政府对土地财政的依赖性。
债务重组本质上是用时间换空间。债务重组并未根本上地偿还欠款,是权宜之计,通过时间换空间的方式对现有债务压力进行化解,是平滑短期债务风险的选择。从实操角度来看,债务重组的主要方式是通过债务置换、债务展期、债转股等方式进行操作,如山西交控组建省级交控集团,将各个平台债务上移至集团层面,与国开行等签署《银团贷款协议》,用新贷款置换旧债务进行债务置换。四川资阳则通过提前与债权人充分沟通,达成补充协议,通过债务展期、延期方式化解短期偿债压力。云南、天津在2019年探索使用债转股方式予以化解。
市场化方式因地制宜化解非公益性负债。对于有一定经营性的非公益性负债,主要通过市场化方式化解:
其一是资产变现,将平台拥有的资产予以变现偿债,从实操层面看有三种方式:1、沈阳、内蒙等地先拍卖资产,再利用拍卖所得偿还债务;2、多伦县直接通过闲置资产抵债;3、天津、贵州等则通过国企混改方式进行化解,利用国有股权出让带来的资金流入进行化解。
其二是项目运营,通过运营项目产生收益偿还债务,主要通过经营性收入、处置资产收入等方式进行化债,但此方式存在一定局限性,收益性项目较少且项目运营收入无法全部覆盖债务,可能需要债务置换或者债务展期等方式配合。
其三是转化为企业债务,将隐性债务转为企业经营性债务,将城投平台和政府进行切割,将具备较好现金流的收益性项目划转至融资平台,剥离政府债务促使平台转型成为一般企业,将隐性债务转化为企业债务,由企业经营予以偿还,山西、湖北、贵州等地有具体应用。
其四是破产清算,通过市场化出清手段化解隐性债务符合法理程序,但实操过程中由于产生的市场冲击较大,并未有落地案例,各地方省市的化债方式中,也仅有少量地区有所提及,2021年4月13日国发〔2021〕5号文《关于进一步深化预算管理制度改革的意见》中提到“清理规范地方融资平台公司,剥离其政府融资职能,对失去清偿能力的要依法实施破产重整或清算”;我们认为短期来看市场化清算发生的概率较低,但随着破刚兑的逐步演进,不排除未来公益性城投债违约、市场化清算等事件的发生。
> 再融资专项债能力有限,新增专项债或有所作为?
抓实化解隐性债务风险,再融资债接力置换债?2020年下半年,从财政到中央经济工作会多次提及抓实化解地方隐性债务风险,结合大国博弈跨周期政策调节的思路,市场对隐性债务化解关注度不断提升。2020年12月起,部分地方政府再融资债券的募集资金用途悄然发生变化,从此前的“偿还政府债券本金”转变为“偿还政府存量债务”。再融资债能否将资金用途放宽至化解存量债务?结合2019年至2020年持续推进的地方债化解隐性债务建制县试点来看,此类再融资债券法理上可以用于化解地方存量债务。
值得注意的是,再融资债化解地方债与此前置换隐性债务的置换债并不相同,两者虽然均有借新还旧之意义,但锚定的原始债务不同。根据2015年财政部下发的系列文件来看,置换债券资金要“严格用于偿还清理甄别认定的截至2014年末存量政府债务,严禁用于其他用途”,而再融资发行募集资金用于偿还部分到期地方政府债券本金,是财政部对于债务预算的分类管理方式。建制县试点进行了一定的改革突破,实现了再融资债化解存量债务的法理可能。2020年12月至2021年3月26日,再融资债券累计发行9821亿元,其中偿还政府存量债务的再融资债5584亿元,比重57%,偿还政府债券本金的比重为43%。


再融资债券提供思路,但能力或有限。在已有的六大隐性债务化解思路下,建制县试点使得再融资地方债化解成为可能,但化债能力或相对有限。
首先,再融资地方债已有“续发”任务,余力有限。2018年至2020年有关再融资债的文件要求,再融资地方债主要用于借新还旧、续发到期债券。其中再融资专项债要继续“专款专用”,配合着扫清项目烂尾风险。财库2020年36号文要求再融资专项债债券期限原则上与同一项目剩余期限相匹配,我们认为再融资地方债重点在于“续发”,缓解到期压力,补充地方政府和项目所需的现金流,再融资地方债的“余力”对于化解隐性债务能力有限。特别是由于此前地方政府专项债发行较多,近年来到期量逐年增加,再融资需求相对旺盛,可用于置换隐性债务的余力有限。
其次,弱财政续发诉求高,“以债换债”置换规模有限。从2020年至今已经披露的建制县通过再融资债券“以债化债”置换隐性债务的区域,主要有财力相对较弱、债务负担较重、试点县内城投资质相对较弱(评级在AA及以下)的特点。专项债有自平衡特征,项目收益能偿还债务的无需再发行再融资债券,项目收益无法偿还债务时需要发行再融资债券。事实上,弱财力、高债务等区域项目收益不及预计的概率较高,到期专项债等到期续发诉求较高,可用于化解隐性债务的规模相对有限。从已发行的再融资地方债角度来看,财政收入排名相对较低、广义负债率较高的地方政府,再融资地方债规模和比例相对较高,符合我们预判。
改革加置换提供新思路,新增专项债助力化解隐性债务问题。在现有的六大化债方式之下,建制县“以债换债”提供了新的思路。再融资债券能力有限情况下,近年来新增专项债规模逐步提升。我们认为可以用新增专项债助力化解隐性债务,通过改革加置换方式、以“以债换债”的形式,用新增专项债对部分城投债进行置换。一方面专项债资金用途是支持有收益的项目,以经济建设领域等为主,全部用于解决隐性债务的概率较低,仅使用部分专项债能够做到兼顾稳增长和防风险的平衡;另一方面,隐性债务风险可控的区域可以持续通过六大方式进行化债,“以债换债”的置换方式仅用于解决部分高风险地区的隐性债务问题,因此所需的资金体量也不会过大。
我们认为可以沿着两个方向推进:其一,对弱财力、高债务风险地区的城投进行置换。综合财力相对较弱的区域,在疫情后财力进一步受到冲击,债务规模及偿付压力显著提升,区域城投债及信用风险提升,通过新增专项债置换可以一定程度上缓解信用风险,稳定融资环境,避免系统性风险暴露。从Wind口径来看,化解债务率较高区域的隐性债务,仅需1万亿元左右新增专项债即可。
其二,用新增专项债对较低层级的地级市县平台形成的隐性债务进行置换。低层级城投平台经营性效益较省级相对较差,受到疫情冲击导致经营偿付能力进一步受到挑战,同时历史上财政资金层层下达拨付的方式导致低层次县市存在一定的财力不足问题,相对依赖城投平台等融资渠道来补充财力、满足事权。我们认为,在“开正门、堵后门”的地方政府举债机制下,新增隐性债务被严格限制,财政直达机制已经建立,有助于改善地方低层级政府的财力、提升资金下沉和使用效率。低层级县市未来财权事权更加匹配,增量风险较低,通过新增专项债化解隐性债务将“历史包袱”化解后,地方债务风险有望显著下滑。


政府债券收缩有何影响?
政府债券收缩会产生何种影响?我们认为,首先政府债券新增总量变化较小,改革加新增专项债置换城投债方式化解存量债务风险,会替代部分城投债发行,导致2021年债券融资同比少增。其次,目前再融资债券发行较多,后续新增政府债券发行加速,若置换规模较小,可能导致社融单月绝对量适当走高。第三,改革加置换方式只解决部分城投债风险,仍存在“打破刚兑”的可能,我们认为部分高风险城投债或通过置换受益,可能利空风险处于中间层的城投债。

赤字及新增专项债规模整体小幅下滑。2021年财政秉持不急转向并保持适度支出强度的政策思路,安排预算赤字3.57万亿及新增专项债3.65万亿,较2020年分别下降1900亿元及1000亿元,整体规模小幅下滑,对社融的整体支撑较2020年有所下降,环比缩减2900亿元。
专项债集中发行或扰动社融债券融资分项。由于2020年财政资金结余导致2021年Q1专项债发行较慢,以再融资债券发行为主,新增专项债发行不足500亿,年内仍有3.6万亿新增专项债有待发行,可能在Q2、Q3集中加速发行。4月起地方政府债、城投债、信用债(包括金融债、企业债、公司债、中票等)到期量显著提升,信用债Q2、Q3到期量分别接近2.5万亿和2.1万亿。我们认为,在新增专项债集中发行阶段,不论是基于借新还旧的滚动发行还是新增融资需求,信用债及城投债的发行可能受到一定扰动,导致社融数据中的直接融资项目出现较大幅度的下滑。特别是在信用收缩的冲击下,城投债及信用债取消、推迟发行概率加大,近期来看,2021年一季度,取消发行的161只信用债共涉及138家债券发行人,其中主体信用评级为AA的公司有50家,占比36%,不过取消发行债券规模最大的还是评级AAA的公司,累计有572.8亿元,占比53%。
改革加置换方式化解隐性债务加剧信用收缩特征。结合前述分析,我们认为,2020年下半年以来财政资金支持实体经济发展相对充裕,可能通过改革加置换方式用部分新增专项债置换隐性债务,此举将加剧信用收缩。一方面用于置换的新增专项债从支持经济建设转向化解存量债务,在稳定宏观杠杆率时相当于保持分母端不变而减少了分子端的资产增量;另一方面新增专项债置换高风险城投债,会适当替代部分城投债的发行,同时对信用市场产生扰动,出现流动性分层导致部分信用债和城投债发行受到影响。
综合两方面影响,社融中政府债券的净融资额可能变化不大,但直接融资中的债券融资可能受到较大影响,加剧信用收缩特征。若地产政府专项债发行用于隐性债务置换,反映在社融中是政府债券项目增加,而被置换的城投债原本计入企业债券项目,这意味着今年企业债券融资将有更大幅度的少增。
新债集中发行、置换规模较少或导致社融单月适当走高。截至4月中旬,年内新增政府债券发行较少,以再融资为主,我们预计5月起新增地方债券的发行有望显著提速。若“以债换债”的置换比例较低,新增地方债券的集中发行可能导致社融单月绝对量适当走高。
改革加置换方式化解隐性债务如何影响债券市场?我们认为,改革加置换方式化解城投债将对债券市场产生一定扰动,可能对不同区域产生异质化影响,即便采用置换方式,仍存在“打破刚兑”的可能。一方面强化了置换区域的债券“刚兑兜底”预期,另一方面对非置换区域可能导致“打破刚兑”预期的上升。主因在于,“以债换债”的置换方式主要针对高风险区域或者低层级县市城投,由此带来刚兑预期的差异化表现。从这一角度来看,我们认为部分高风险城投债或因改革加置换方式受益,对风险处于中间层的城投债而言,可能产生一定利空。此外,“打破刚兑”事件发生后将对金融市场产生一定影响,冲击风险偏好,高等级信用债、权益市场相对承压。
风险提示?
中美摩擦超预期变化,政策落地不及预期,出口大幅超预期增长拉动经济强势增长
免责声明:自媒体综合提供的内容均源自自媒体,版权归原作者所有,转载请联系原作者并获许可。文章观点仅代表作者本人,不代表趣快排SEO立场。若内容涉及投资建议,仅供参考勿作为投资依据。投资有风险,入市需谨慎。
本网讯相关曲谱
- 音乐安卓版1120发布:智能煲机、智能曲谱等新功能QQ
- 洛奇GM音乐会搞笑登场谱新年欢乐颂
- 歌曲《一生所爱》吉他谱附带解读!
- 葫芦岛11岁男孩获赞“魔音小王子”捡辣条袋上歌曲简谱学习
- 抖音最火的爱情说说短语唯美好听怎么听都不会腻
- 山地垂直自然带知识总结(附18座山脉的垂直自然带谱)
- 拱北海关党委委员、副关长熊振国被开除党籍和公职
- 同谱全民健身曲共圆体育强国梦
- 收藏好慢慢听!!10首穿透灵魂的英文经典歌曲
- 小提琴演奏家宋晓晨跳楼自杀年仅38岁曝原因引人泪目!悲痛
- 《陈婧霏》:谱一曲仲夏的梦
- 刘涛蒋欣主演《欢乐颂东方卫视首次打造季播剧
- 「知青岁月」两只老虎
- 简朴是种半懂的痛从马云吃方便面咸菜可以知道
- 网易新闻
- 小小说:唱山歌的忧与乐
- 王正谱到张家口赛区检查
- 牢记4点轻松读谱不是梦!?学钢琴如何阅读钢琴乐谱
- 有没有比较好的记忆技巧??五线谱有最快的记忆方法吗
- 听来自星星的孩子为你弹奏爱的五线谱

